PRIMARY CATEGORY → WINDOWS PENTESTING
Components ⟡
Protection Mechanisms
Credentials and Processes
Lateral Movement Mitigations
Policies and Directives
Windows Authentication Process
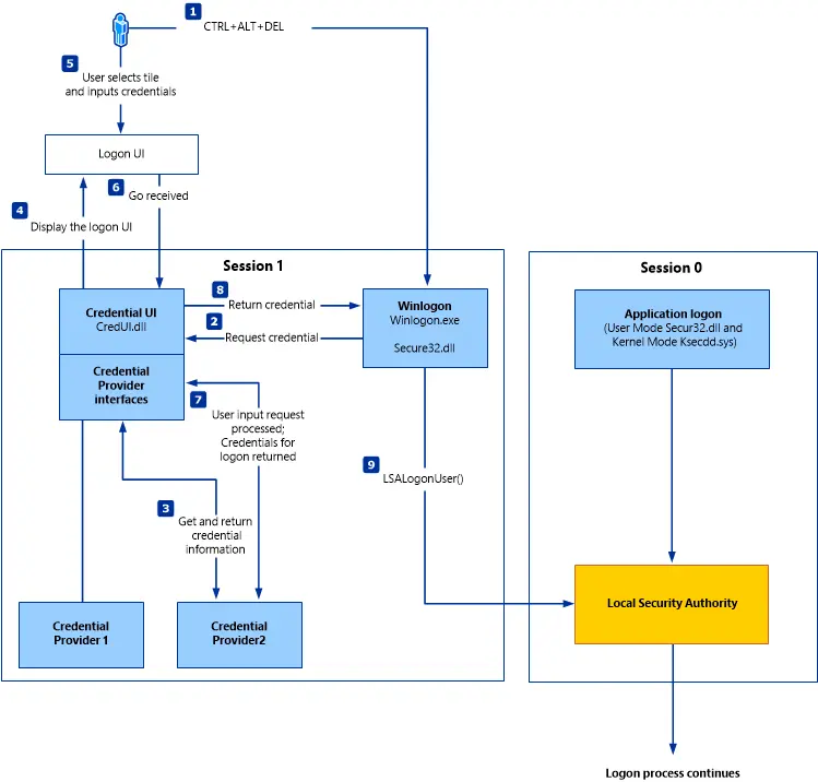
Interactive Logon
Logon Type 2 (Interactive)
Logon Type 10 (RemoteInteractive)
SSO

Zoom In

Zoom In
Non-Interactive Logon
Logon Type 3 (Network)
SSPI (Security Support Provider Interface) + SSP
Credentials are not stored on the Target Server
There are exceptions such as RDP with CredSSP or Kerberos Delegations